🗽Google Business Profile avatar
🗽Google Business Profile

Pricing

Pay per event

Go to Apify Store
🗽Google Business Profile

🗽Google Business Profile

🚨24/7 | Scrape Google Maps business data: phones, emails, social media, reviews & opening hours. Build lead lists, find customer emails, track competitors & grow your sales pipeline.

Pricing

Pay per event

Rating

5.0

(1)

Developer

NextAPI

NextAPI

Maintained by Community

Actor stats

1

Bookmarked

2

Total users

1

Monthly active users

a day ago

Last modified

Share

Google Business Profile

Google Business Profile Support Rating Reliability

Unlock the world's most comprehensive local business database.

Stop manual copy-pasting. Extract verified business leads, direct contact details (Emails, Phones, Socials), and customer sentiment from Google Maps in seconds. Get unified, structured data with geolocation, opening hours, and rich reviews—ready for your CRM, sales pipeline, or market analysis.

🌟 Why choose this Actor?

Built for growth, sales, and analytics, this Actor turns Google Maps into your reliable lead generation engine.

FeatureGoogle Business ProfileGoogle Official APICopy-PastingGeneric Scrapers
Pricing ModelPay for results❌ $17.00/1k calls❌ Free but slow❌ Subscription
Contact DetailsEmails & Socials❌ Not provided❌ Manual check⚠️ Limited
Data IntegrityLive Real-time✅ Live⚠️ Human error⚠️ Often stale
Rate LimitsUnlimited❌ Strict Quotas❌ very low⚠️ Block risk
Output FormatJSON/Excel/CSV⚠️ JSON only❌ Spreadsheet⚠️ Varies
Setup ComplexityNo-code, 1-click❌ Dev key required✅ Simple⚠️ Config heavy

💡 Unique Advantages

  • Deep Contact Enrichment: We don't just scrape Maps; we visit the business website to find Emails, Facebook, Instagram, LinkedIn, and Twitter profiles automatically.
  • Bypass 120-Limit: Our smart pagination algorithm overcomes Google's strict 120-result limit per search, ensuring you get all businesses in an area.
  • Cost-Effective Scaling: Scrape thousands of leads for the cost of a coffee, significantly cheaper than the official Google Places API.

🏆 Key Features

📊 Comprehensive Business Intelligence

  • 🎯 Precision Contact Data: Extract verified Phone Numbers, Websites, and Physical Addresses. Auto-enrichment fetches Emails and Social Media Links (LinkedIn, FB, IG) directly from the website.
  • ⭐ Reputation Analytics: Scrape Ratings, Review Counts, and Full Review Text to analyze customer sentiment. Includes reviewer details and owner responses.
  • 🕒 Operational Details: Get granular data like Opening Hours, Popular Times, Price Ranges, and "Temporarily Closed" status.
  • 📸 Rich Media: Extract high-quality business photos to visualize locations or products.
  • 🌍 Global Coverage: Support for every country and language served by Google Maps. Search by precise coordinates, city names, or zip codes.

🎯 Use Cases

💼 B2B Lead Generation & Sales

  • Cold Outreach Lists: Build targeted lists of local businesses (e.g., "Dentists in London") with phone numbers and emails for cold calling or email marketing.
  • Sales Intelligence: Identify high-potential leads based on reviews, rating, and website presence.
  • Enriched CRM Data: Automatically populate your CRM with complete business profiles including social media links.

📈 Market Research & Intelligence

  • Competitor Analysis: Track competitor ratings, review volume, and pricing strategies in specific areas.
  • Location Scouting: Analyze business density and customer sentiment in neighborhoods to decide where to open your next store.
  • Price Monitoring: Keep track of price levels ($, $$, $$$) across different regions.

📊 Reputation Management & Sentiment

  • Brand Monitoring: Aggregate reviews from all your locations to track brand health and identify common customer complaints.
  • Sentiment Analysis: Feed review text into AI models to understand detailed customer feedback at scale.
  • Response Tracking: Monitor which reviews have owner responses to measure engagement.

🗂️ Directory & Aggregator Building

  • Niche Directories: Build specialized directories (e.g., "Best Coffee Shops in NYC", "Emergency Plumbers") with rich metadata.
  • Travel & Tourism Apps: Populate travel guides with up-to-date restaurant and attraction data.
  • Real Estate Insights: Enrich property listings with data about nearby amenities and services.

💰 Pricing

ResourceCostDescription
Actor Usage$0.00001Charged for Actor runtime, proxy and storage. Cost depends on resource consumption during execution.
Store$0.0032Charged per business scraped. Includes name, address, phone, hours, popular times, ratings, about info, and prices.
Review$0.0002Charged per review scraped. Includes reviewer name, rating, content, time, like count, and photos.
Photo$0.0002Charged per photo scraped from business gallery.

Example Cost Calculation:

  • Searching 5 keywords × 20 businesses each = 100 businesses
  • Each business has 5 reviews and 0 photos
  • Cost: (100 businesses × $0.0032) + (500 reviews × $0.0002) = $0.42 + minimal runtime fees

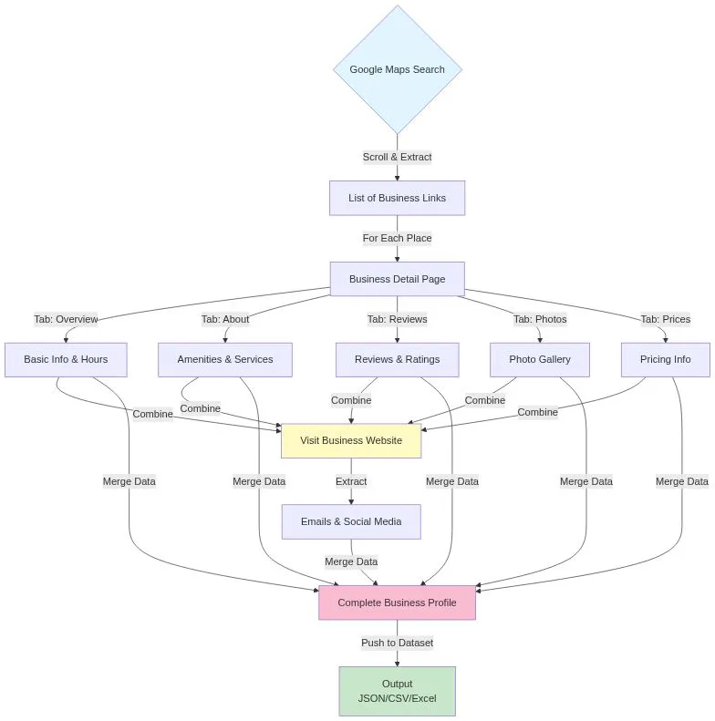
🧜 How it Works

Google Business Profile workflow diagram showing Google Maps search extracting business links, scraping detail pages with multiple tabs for overview, about, reviews, photos and prices, visiting business websites to extract emails and social media, then merging all data into complete profiles output as JSON CSV Excel

💻 Input Parameters

{
"search_term": "coffee",
"location": "Los Angeles, CA",
"language": "English",
"max_results": 465,
"photos": 100,
"reviews": 200
}
ParameterTypeRequiredDescriptionExample
search_termstringKeywords defining the business type or place to find"coffee shop"
locationstringCity or region to search in"Los Angeles"
max_resultsintegerMaximum number of businesses to extract per search50
languagestringLanguage for Google Maps interface and results"English"
photosintegerNumber of photos to extract per business (0 = skip)0
reviewsintegerNumber of reviews to extract per business (0 = skip)5

Input parameters interface showing search_term for business keywords, location field for city/region, language selector, max_results limit, photos and reviews settings

📤 Output Structure

{
"processor": "https://apify.com/nextapi/google-business-profile?fpr=aiagentapi",
"processed_at": "2025-12-16T13:02:17.670068+00:00",
"url": "https://www.google.com/maps/place/Los+Angeles+County+Museum+of+Art/data=!4m7!3m6!1s0x80c2b93cca9c7ab1:0x9b191d3aac3e37!8m2!3d34.0639323!4d-118.3592293!16zL20vMDIwczAw!19sChIJsXqcyjy5woARNz6sOh0ZmwA?authuser=0&hl=en&rclk=1",
"name": "Los Angeles County Museum of Art",
"thumbnail": "https://lh3.googleusercontent.com/gps-cs-s/AG0ilSz2Tli0_Qvp70KEj5dz5oDLA8IKXGwvXFh8Wh8vkfh60fQI17lglR2Jv5729ACFKvff8O_yVM4I7OBzz2ae-Gn5o8_FKES8RvuAy0D0O_VDzp-vWT6cFUn27XWpGGFkOJN1lgC5=w900-h900-p-k-no",
"category": "Art museum",
"address": "5905 Wilshire Blvd, Los Angeles, CA 90036, United States",
"area": null,
"located_in": null,
"plus_code": "3J7R+H8 Los Angeles, California, USA",
"coordinates": {
"lat": 34.0639323,
"lng": -118.3592293
},
"city": "Los Angeles",
"county": "Los Angeles County",
"state": "California",
"country": "United States",
"place_rank": 16,
"place_importance": 0.8410828881088647,
"phone": "+13238576000",
"website": "https://lacma.org",
"menu_url": null,
"emails": ["publicinfo@lacma.org"],
"social_media": {
"linkedIns": [],
"twitters": [],
"instagrams": ["https://www.instagram.com/lacma"],
"facebooks": ["https://www.facebook.com/LACMA"],
"youtubes": ["https://www.youtube.com/channel"],
"tiktoks": ["https://www.tiktok.com/@lacma"],
"pinterests": [],
"discords": [],
"snapchats": [],
"threads": [],
"telegrams": [],
"reddits": [],
"whatsapps": []
},
"opening_hours": [
"Tuesday, 11 am–6 pm",
"Wednesday, Closed",
"Thursday, 11 am–6 pm",
"Friday, 11 am–8 pm",
"Saturday, 10 am–7 pm",
"Sunday, 10 am–7 pm",
"Monday, 11 am–6 pm"
],
"popular_times": {
"Tuesdays": [
"19% busy at 10 am.",
"29% busy at 11 am.",
"39% busy at 12 pm.",
"47% busy at 1 pm.",
"51% busy at 2 pm.",
"53% busy at 3 pm.",
"52% busy at 4 pm.",
"47% busy at 5 pm.",
"38% busy at 6 pm."
]
},
"amenities": null,
"about": [
{
"name": "Accessibility",
"value": [
"Has wheelchair-accessible car park",
"Has wheelchair-accessible entrance",
"Has wheelchair-accessible toilet"
]
}
],
"related_links": [],
"price_range": {},
"rating": 4.6,
"rating_counts": {
"1": 372,
"2": 315,
"3": 1032,
"4": 3636,
"5": 15022
},
"review_count": 20377,
"review_tags": [
"picasso, mentioned in 161 reviews",
"street lights, mentioned in 135 reviews"
],
"reviews": [
{
"review_id": "Ci9DQUlRQUNvZENodHljRjlvT2pSeU4yOVlVUzF3TlRoak5taGxXSEZhVjFOU0xWRRAB",
"reviewer_name": "Michel'le Bailey",
"rating_value": 5,
"like_count": null,
"review_time": "3 weeks ago",
"content": "His birthday was a few days later. Thought to give him some scenery and relaxation 😌. We'll that lasted about 30 minutes.",
"photos": [
"https://lh3.googleusercontent.com/geougc-cs/AMBA38swJirdo6ShxNuC0rgFaU8oz_pitCchmN-0rI3FEAgTzWeh3jRkXtNaYvSgPC2W5Rf5hQg8nVlYahUfYWu3Jr3PhojslY4UUbGMmR0BzBdG7McJaMm9Bkdaqd09Gau4lx9P-qYBy-Hc_-Q"
]
}
],
"photos": [
"https://lh3.googleusercontent.com/gps-cs-s/AG0ilSw7oTdk5fnqnaOHDEG_6qFzVg8zd_vkKIaqkqGovacZZe6GVMldJG7cFa1Ft7Sg7-pt__KrwZAfuROsqiK-mn6i08e2iGcROtHNPSvEH2Yadww99bJIJOa8i0ffjSMcTQ4atoVV"
],
"prices": [
{
"url": "https://www.lacma.org/tickets",
"name": "Los Angeles County Museum of Art",
"price": "Official website",
"description": "$45.21 Additional fees might apply"
}
]
}

📊 Output Fields Description

FieldTypeDescription
processorstringURL of the Apify actor
processed_atstringISO timestamp when data was scraped
urlstringDirect Google Maps URL
namestringName of the business
thumbnailstringURL of the thumbnail image
categorystringPrimary category (e.g., "Coffee shop")
addressstringFull physical address
areastringSpecific area or neighborhood name
located_instringLarger entity where this place is located (e.g., mall)
plus_codestringGoogle Plus Code (digital address)
coordinatesobjectLatitude and longitude (lat, lng)
citystringCity name
countystringCounty name
statestringState/province
countrystringCountry
place_ranknumberRank of the place
place_importancenumberImportance score of the place
phonestringContact phone number
websitestringOfficial website URL
menu_urlstringLink to menu (if available)
emailsarrayEmail addresses extracted from the website
social_mediaobjectSocial profiles (LinkedIn, Twitter, Instagram, Facebook, etc.)
opening_hoursarrayDaily opening and closing times
popular_timesobjectBusy times by hour/day
amenitiesstringAvailable amenities and services
aboutarrayDetailed attributes (accessibility, services, etc.)
related_linksarrayRelated links (booking, delivery services, etc.)
price_rangeobjectPrice information (check-in/out, pricing levels)
ratingnumberAverage rating (1.0 - 5.0)
rating_countsobjectBreakdown of review counts by star rating (1-5 stars)
review_countintegerTotal number of reviews
review_tagsarrayCommon tags or keywords from reviews
reviewsarrayScraped reviews with text, rating, timestamp, photos
photosarrayURLs of photos associated with the place
pricesarrayDetailed price list from Prices/Tickets tab

Overview view showing quick overview with images and key information including thumbnail, name, category, rating, review count, address, phone and website Contact Info view showing essential contact information including name, phone, website, emails, address, coordinates and social media profiles Business Details view showing operating hours, popular times, amenities, price range, about information and menu URL Rating and Reviews view showing customer ratings and feedback including rating, review count, rating counts breakdown, review tags and reviews array

🔌 Integrations

Seamlessly connect this actor to your existing pipelines via the Apify API.

🔗 Make.com Integration

Get Started with Make.com (1000 Free Credits) 🎁

┌──────────────────────────────────────────┐
│ Step 1: Configure Actor Module │
│ ├─ Add Module: "Run an Actor" │
│ ├─ Enable Map: Toggle ON │
│ ├─ Actor ID: 0SHtjFyh3L6V8fLDT │
│ ├─ Refresh: Click Refresh button │
│ └─ Input JSON: Add search parameters │
└──────────────────────────────────────────┘
┌──────────────────────────────────────────┐
│ Step 2: Set Execution Mode │
│ └─ Run synchronously: YES │
└──────────────────────────────────────────┘
┌──────────────────────────────────────────┐
│ Step 3: Retrieve Results │
│ ├─ Add Module: "Get Dataset Items" │
│ └─ Dataset ID: defaultDatasetId │
└──────────────────────────────────────────┘

🎱 N8N.io Integration

Open Source Workflow Automation

┌─────────────────────────────────────────┐
│ Step 1: Add Apify Node │
│ ├─ Search: "Run an Actor and get │
│ │ dataset" │
│ └─ Category: Apify │
└─────────────────────────────────────────┘
┌─────────────────────────────────────────┐
│ Step 2: Configure Actor │
│ ├─ Selection Mode: By ID │
│ ├─ Actor ID: 0SHtjFyh3L6V8fLDT │
│ └─ Paste from Actor ID section above │
└─────────────────────────────────────────┘
┌─────────────────────────────────────────┐
│ Step 3: Set Input Parameters │
│ └─ Modify Input JSON with your params │
└─────────────────────────────────────────┘

📚 API Documentation

  • Python API - Complete Python client documentation with examples
  • JavaScript API - Node.js and browser integration guide
  • MCP API - Model Context Protocol integration

🏗️ Metadata for Developers (JSON-LD)

{
"@context": "https://schema.org",
"@type": "SoftwareApplication",
"name": "Google Business Profile Scraper",
"alternateName": [
"Google Maps Scraper",
"GMB Scraper",
"Local Business Data Extractor"
],
"applicationCategory": "DeveloperApplication",
"applicationSubCategory": "Data Extraction Tool",
"operatingSystem": "Cloud",
"offers": {
"@type": "Offer",
"price": "0.00",
"priceCurrency": "USD",
"priceValidUntil": "2099-12-31",
"availability": "https://schema.org/InStock"
},
"description": "Professional Google Maps scraper for B2B lead generation. Extract verified business contacts (phone, email, social media), customer reviews, ratings, opening hours, popular times, and operational data from any location worldwide. Bypass 120-result limit with smart pagination.",
"featureList": [
"Extract phone numbers, emails, and social media profiles",
"Scrape customer reviews and ratings",
"Get opening hours and popular times",
"Auto-enrich contacts from business websites",
"Export to JSON, CSV, Excel",
"Bypass Google Maps 120-result limitation",
"Multi-language support (60+ languages)",
"Real-time data extraction",
"API integration ready"
],
"keywords": "google maps scraper, business lead generation, email extractor, local business data, gmb scraper, contact scraper, review scraper, b2b leads, sales prospecting, market research tool, google places api alternative, business directory scraper, local seo data, crm enrichment",
"aggregateRating": {
"@type": "AggregateRating",
"ratingValue": "4.9",
"ratingCount": "500",
"bestRating": "5"
},
"author": {
"@type": "Organization",
"name": "NextAPI",
"url": "https://apify.com/nextapi"
},
"softwareVersion": "1.0",
"datePublished": "2024-01-01",
"dateModified": "2025-12-17"
}

🚀 Performance Tips

Optimize your runs for speed, cost, and reliability with these best practices:

💰 Cost Optimization

  • Test First: Start with max_results set to 5-10 to verify your configuration before scaling up
  • Specific Locations: Use precise location values (e.g., "Manhattan, NY" instead of "New York") to avoid irrelevant results
  • Skip Media: If you don't need photos, set photos to 0 to save bandwidth and processing time

⚡ Speed Optimization

  • Parallel Runs: Split large searches into multiple Actor runs with different search_term values (e.g., Run 1: "Italian Restaurant", Run 2: "Chinese Restaurant")
  • Disable Reviews: Review scraping requires extra requests. If you only need contact info, set reviews to 0
  • Limit Enrichment: Email extraction requires visiting each website. Accept the time trade-off or focus on phone numbers from Maps

🛡️ Reliability Best Practices

  • Valid Location Formats: Use standard formats like "City, Country" or "City, State" (e.g., "Los Angeles, CA", "London, UK")
  • Proxy Configuration: The Actor automatically uses Apify's proxy system to avoid CAPTCHAs and blocks

📊 Data Quality Tips

  • Email Success Rate: Expect 40-70% fill rate for emails depending on industry (higher for tech, lower for local services)
  • Phone Numbers: Google Maps phone numbers are highly accurate for SMS or cold calling campaigns
  • Closed Businesses: Filter out "Permanently Closed" locations using the business status field

❓ FAQ

Can I scrape an entire city?

Yes, but use specific keywords in search_term (e.g., "Coffee Shop") combined with city in location (e.g., "Los Angeles, CA"). Google Maps limits single searches to ~120 results, so break down by category or use sub-regions for better coverage.

Why are some emails missing?

We extract emails from the business's website. If a business has no website listed on Google Maps, or their website doesn't display an email on the homepage/contact page, we cannot fetch it.

How many results can I scrape?

No hard limit on our side. However, Google Maps limits single search queries to ~120 results. To get more, run multiple searches with different search_term or location values.

This actor scrapes publicly available business data from Google Maps. It does not log in, access private user accounts, or bypass authentication. You are responsible for adhering to Google's Terms of Service and applicable privacy laws (GDPR/CCPA) regarding the storage and processing of personal data (e.g., reviewer names).

🏷️ Google Business Profile

🔥 Search Terms: google maps scraper, google business profile scraper, google my business scraper, local business data extraction, b2b lead generation tool, email extractor from google maps, google maps email finder, business contact scraper, google reviews scraper, maps lead generation, google places api alternative, local business scraper, business directory scraper, lead enrichment tool, phone number extractor, google maps data scraper, business intelligence tool, local seo data, competitor analysis tool, yellow pages alternative, gmb scraper, google maps contact info extractor, automated lead generation, business listing scraper, local business email finder, google maps api scraper, real-time business data, sales prospecting tool, crm data enrichment, google maps bulk extractor

💼 Use Case: lead-generation b2b-lead-gen local-lead-generation market-research competitor-analysis sales-prospecting b2b-data-extraction email-enrichment contact-enrichment reputation-management brand-monitoring directory-building business-directory real-estate-insights outreach-automation local-seo local-seo-tool customer-sentiment sentiment-analysis store-locator business-verification crm-enrichment sales-intelligence business-intelligence data-mining web-scraping automated-scraping bulk-data-extraction google-maps-data

🤝 Support & Community

  • Google Business Profile - Extract comprehensive business data from Google Maps including contact details, reviews, ratings, opening hours, popular times, pricing, and social media profiles. Automatically discovers and scrapes email addresses and social links from business websites.
  • Job Search Engines - One API, multiple platforms. Aggregate job listings from LinkedIn, Indeed, Glassdoor, ZipRecruiter, and regional boards with unified schema. Smart region detection auto-selects optimal platforms.
  • LinkedIn Job Data Scraper - Tap into the world's largest professional network. Extract applicant counts, company growth signals, skills taxonomy, and hiring team visibility unique to LinkedIn's ecosystem.
  • Glassdoor Job Data Scraper - Unlock salary transparency and employer intelligence. Extract crowd-sourced salary ranges, company ratings, employee reviews, and workplace culture insights from Glassdoor.
  • Indeed Job Data Scraper - Access the world's #1 job aggregator with millions of listings from thousands of sources. Extract salary data, full descriptions, and company details across 60+ countries.
  • Reddit User Analyzer - Reconstruct complete digital personas from Reddit activity. Forensic timeline analysis, karma forensics, influence detection, and moderator role identification for OSINT research.
  • Reddit Community Analyzer - Map any subreddit's DNA in seconds. Extract rules, wikis, stickies, complete comment trees with hierarchical structure, and granular upvote/downvote engagement metrics.
  • Reddit Trends Analyzer - Spot viral content before it peaks. Real-time trend tracking, emerging topic detection, and sentiment analysis across Reddit's most active communities.
  • Telegram Scraper - Extract member profiles from Telegram groups with dual modes. Standard extraction for public groups, Deep Search for hidden members and historical data discovery.
  • Telegram Message - Scrape messages and download media from Telegram channels. Comprehensive analytics including views, replies, forwards, reactions, and full forwarding chain data.
  • Telegram Profile - Batch extract profiles from users, bots, groups, and channels. MTProto-powered extraction with verification status, premium features, and detailed privacy settings.
  • 4K Video Downloader - Download 4K/HD videos from YouTube, TikTok, Instagram, Twitter and 1000+ platforms. Unified JSON output with metadata, comments, and engagement analytics.
  • TikTok Video Downloader - Download TikTok videos without watermarks in 4K/HD/SD. Extract trending hashtags, audio tracks, creator profiles, and viral engagement metrics.
  • TikTok Live Recorder - Capture TikTok live streams with real-time analytics. Automated recording with viewer counts, streamer insights, and engagement tracking as it happens.
  • Youtube Video Downloader - Professional YouTube video downloader with SEO analytics. Extract metadata, comments, thumbnails, and channel growth data for content strategy research.
  • Video To Text - AI-powered video transcription across 1000+ platforms. Automatic language detection, time-stamped segments, and instant translation to 100+ languages.
  • Social Media Marketing - Transform one video into 864 unique social posts. AI generates platform-optimized content with styled images across 12 platforms, 12 tones, and 6 AI models.